
GPS is a virtual, nontraditional production that fuses elements of plays, choose-your-own adventures, and escape rooms. Audience members could move freely between Zoom breakout rooms to watch one of three different spaces. At regular points, audiences had the opportunity to engage directly with the narrative and — if they wished — attempt to solve cryptic obstacles encountered by the characters.
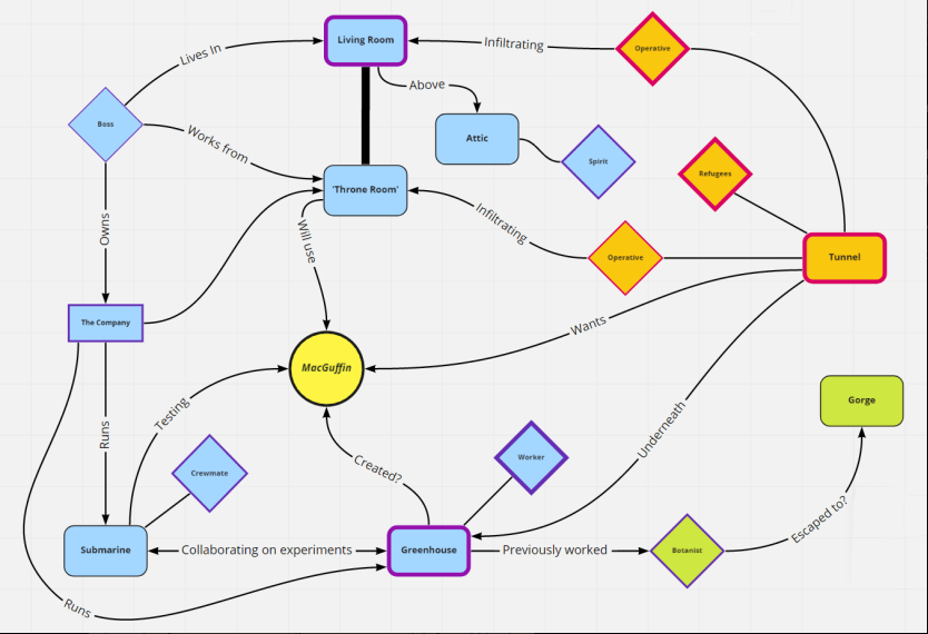
The Story: Mega-corp Growth Power Solutions is the sole global superpower of an Earth plagued by climate crises, overpopulation, and polluted air. In one of their Greenhouses, a botanist works to learn the secrets of a plant that could be used for good or ill, while an operative for counter-culture organization Life++ infiltrates the Penthouse of The Company’s CEO to uncover the lies she knows G.P.S. is hiding. Meanwhile, an up-and-coming live-streamer ventures into the Sewers, intent on uncovering a conspiracy, and stumbles upon The Counter’s base. As secrets are revealed and conflicts between Life++ and G.P.S. escalate, these three people may be the only ones who see the whole picture…
PRODUCTION
Venue – Diamond Theatre, Lehigh University
Creative Director – Will Lowry
Production Manager – Trevor Flocco
Production Stage Manager – R. Elizabeth Miller
Costume Designer – Kanea Brooks
Puzzle Designer – Will Lowry
GREENHOUSE
Writers – Trevor Flocco & Erica Hoelscher
Director – Eliza Howard
Scenic Designer – Bailey Sheehan
Lighting Designer – Justin Burns
Sound Designer – Bailey Sheehan
PENTHOUSE
Writers – Eve Freed & Matt Faragasso
Director – Matt Faragasso
Scenic Designer – Aiden Galbraith
Lighting Designer – Eve Freed
Sound Designer – Selina Xuan
SEWERS
Writers – Aiden Galbraith & Bailey Sheehan
Director – Kayli Silimperi
Scenic Designer – Trevor Flocco
Lighting Designer – Dana Baker-Tubbs
Sound Designer – Andrew Pallen





Photos taken by Christa Neu
Visit us on Instagram for puzzles, our process, and more!
